京剧唱腔选·青衣:西施西施唱段、共四段-京剧戏谱

京剧戏谱相关琴谱栏目:梅兰芳

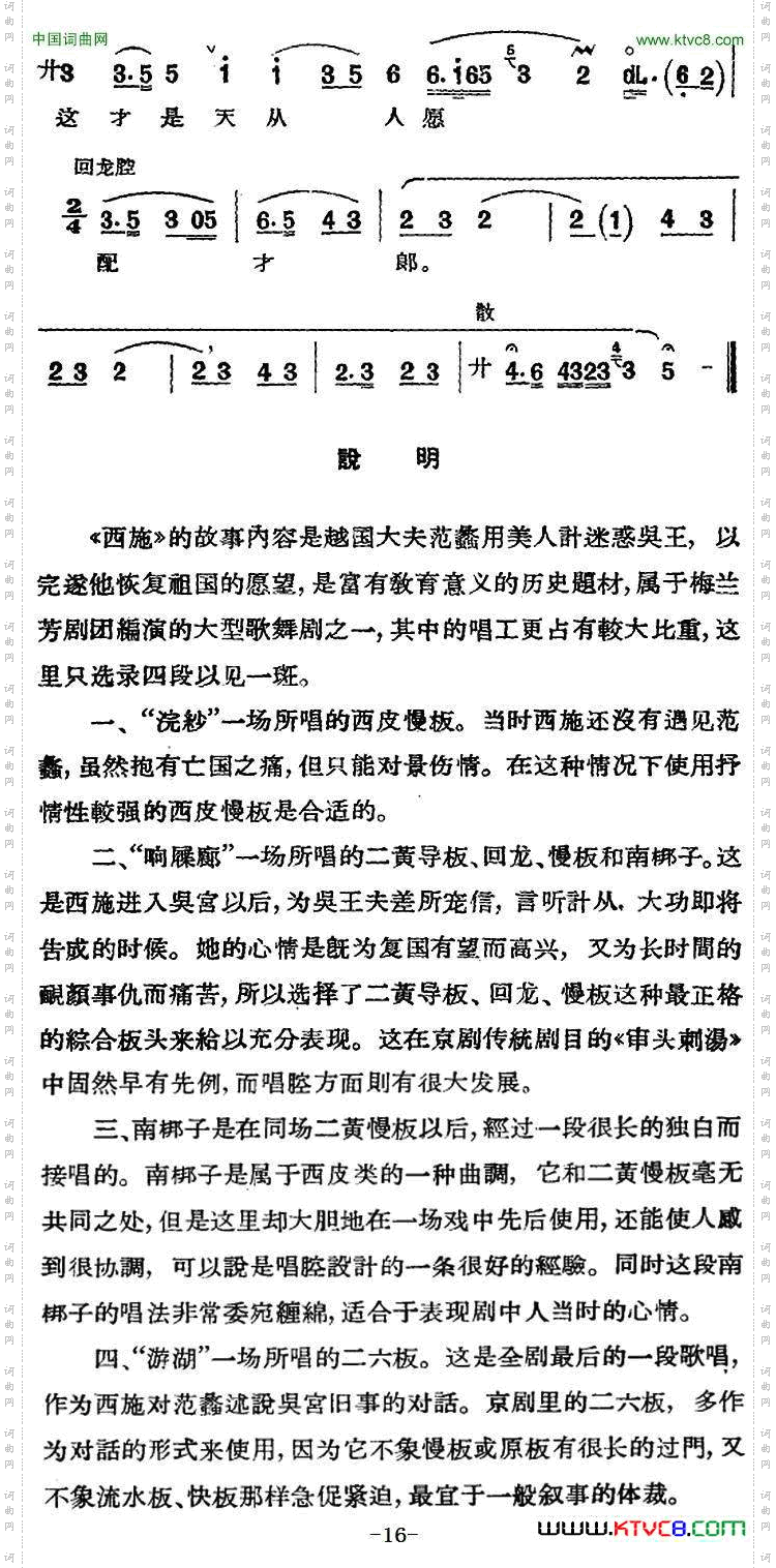
京剧唱腔选·青衣:西施西施唱段、共四段

京剧唱腔选·青衣:西施西施唱段、共四段

京剧唱腔选·青衣:西施西施唱段、共四段

京剧唱腔选·青衣:西施西施唱段、共四段

京剧唱腔选·青衣:西施西施唱段、共四段

京剧唱腔选·青衣:西施西施唱段、共四段

京剧唱腔选·青衣:西施西施唱段、共四段

京剧唱腔选·青衣:西施西施唱段、共四段

京剧唱腔选·青衣:西施西施唱段、共四段

京剧唱腔选·青衣:西施西施唱段、共四段

京剧唱腔选·青衣:西施西施唱段、共四段

京剧唱腔选·青衣:西施西施唱段、共四段

京剧唱腔选·青衣:西施西施唱段、共四段

京剧唱腔选·青衣:西施西施唱段、共四段

京剧唱腔选·青衣:西施西施唱段、共四段

京剧唱腔选·青衣:西施西施唱段、共四段

点击页面上方免费下载和打印 京剧唱腔选·青衣:西施西施唱段、共四段曲谱,即可免费下载和打印本曲谱全部内容
简谱是音乐的密码本,音符是跳动的心电图。琴谱123曲谱网帮助每个热爱音乐的人学习乐器

全站海量京剧戏谱任你下载,帮你实现音乐梦

扫描右侧二维码手机上查阅京剧唱腔选·青衣:西施西施唱段、共四段的京剧戏谱

扫一扫二维码