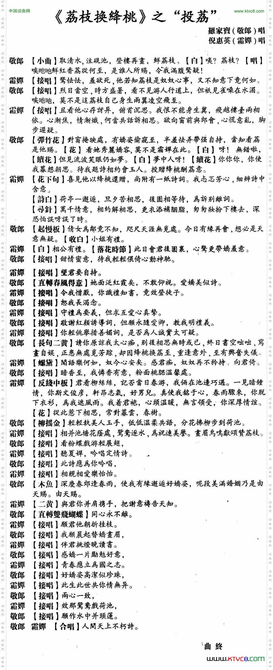
投茘_【粤曲】-粤剧粤曲谱

粤剧粤曲谱相关琴谱栏目:投茘 罗家宝 倪惠英

投茘_【粤曲】

点击页面上方免费下载和打印 投茘_【粤曲】曲谱,即可免费下载和打印本曲谱全部内容
简谱是音乐的密码本,音符是跳动的心电图。琴谱123曲谱网帮助每个热爱音乐的人学习乐器

全站海量粤剧粤曲谱任你下载,帮你实现音乐梦

扫描右侧二维码手机上查阅投茘_【粤曲】的粤剧粤曲谱

扫一扫二维码