楼台会电影越剧《梁山伯与祝英台》选曲-越剧戏谱

越剧戏谱相关琴谱栏目:

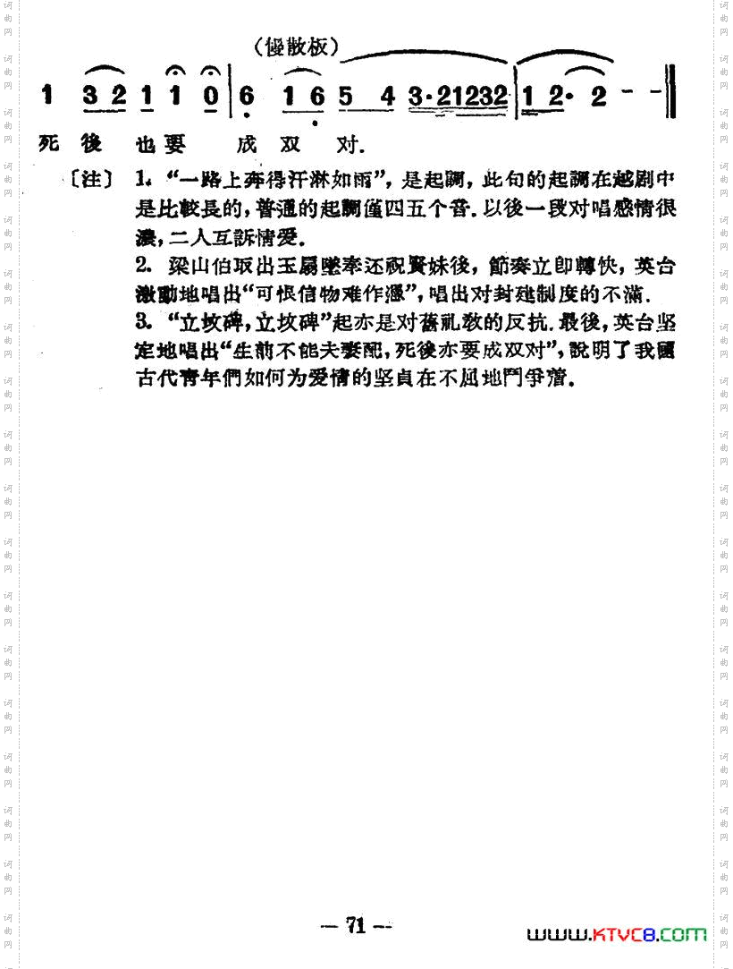
楼台会电影越剧《梁山伯与祝英台》选曲

楼台会电影越剧《梁山伯与祝英台》选曲

楼台会电影越剧《梁山伯与祝英台》选曲

楼台会电影越剧《梁山伯与祝英台》选曲

楼台会电影越剧《梁山伯与祝英台》选曲

楼台会电影越剧《梁山伯与祝英台》选曲

楼台会电影越剧《梁山伯与祝英台》选曲

楼台会电影越剧《梁山伯与祝英台》选曲

楼台会电影越剧《梁山伯与祝英台》选曲

楼台会电影越剧《梁山伯与祝英台》选曲

楼台会电影越剧《梁山伯与祝英台》选曲

楼台会电影越剧《梁山伯与祝英台》选曲

楼台会电影越剧《梁山伯与祝英台》选曲

楼台会电影越剧《梁山伯与祝英台》选曲

楼台会电影越剧《梁山伯与祝英台》选曲

楼台会电影越剧《梁山伯与祝英台》选曲

楼台会电影越剧《梁山伯与祝英台》选曲

楼台会电影越剧《梁山伯与祝英台》选曲

楼台会电影越剧《梁山伯与祝英台》选曲

楼台会电影越剧《梁山伯与祝英台》选曲

楼台会电影越剧《梁山伯与祝英台》选曲

楼台会电影越剧《梁山伯与祝英台》选曲

楼台会电影越剧《梁山伯与祝英台》选曲

点击页面上方免费下载和打印 楼台会电影越剧《梁山伯与祝英台》选曲曲谱,即可免费下载和打印本曲谱全部内容
简谱是音乐的密码本,音符是跳动的心电图。琴谱123曲谱网帮助每个热爱音乐的人学习乐器

全站海量越剧戏谱任你下载,帮你实现音乐梦

扫描右侧二维码手机上查阅楼台会电影越剧《梁山伯与祝英台》选曲的越剧戏谱

扫一扫二维码

猜你喜欢

    暂无相关信息