我闻听此言如刀割心《六月雪》窦娥【旦】唱段-评剧戏谱

评剧戏谱相关琴谱栏目:筱桂花

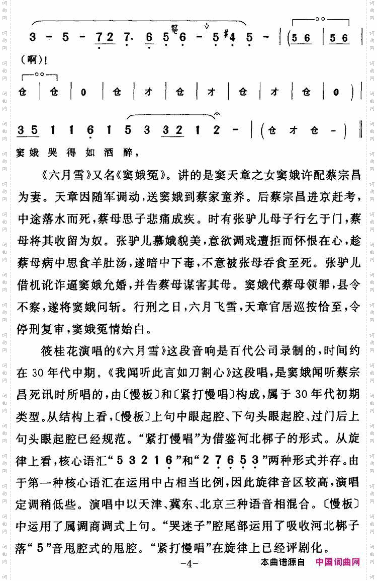
我闻听此言如刀割心《六月雪》窦娥【旦】唱段

我闻听此言如刀割心《六月雪》窦娥【旦】唱段

我闻听此言如刀割心《六月雪》窦娥【旦】唱段

我闻听此言如刀割心《六月雪》窦娥【旦】唱段

点击页面上方免费下载和打印 我闻听此言如刀割心《六月雪》窦娥【旦】唱段曲谱,即可免费下载和打印本曲谱全部内容
简谱是音乐的密码本,音符是跳动的心电图。琴谱123曲谱网帮助每个热爱音乐的人学习乐器

全站海量评剧戏谱任你下载,帮你实现音乐梦

扫描右侧二维码手机上查阅我闻听此言如刀割心《六月雪》窦娥【旦】唱段的评剧戏谱

扫一扫二维码