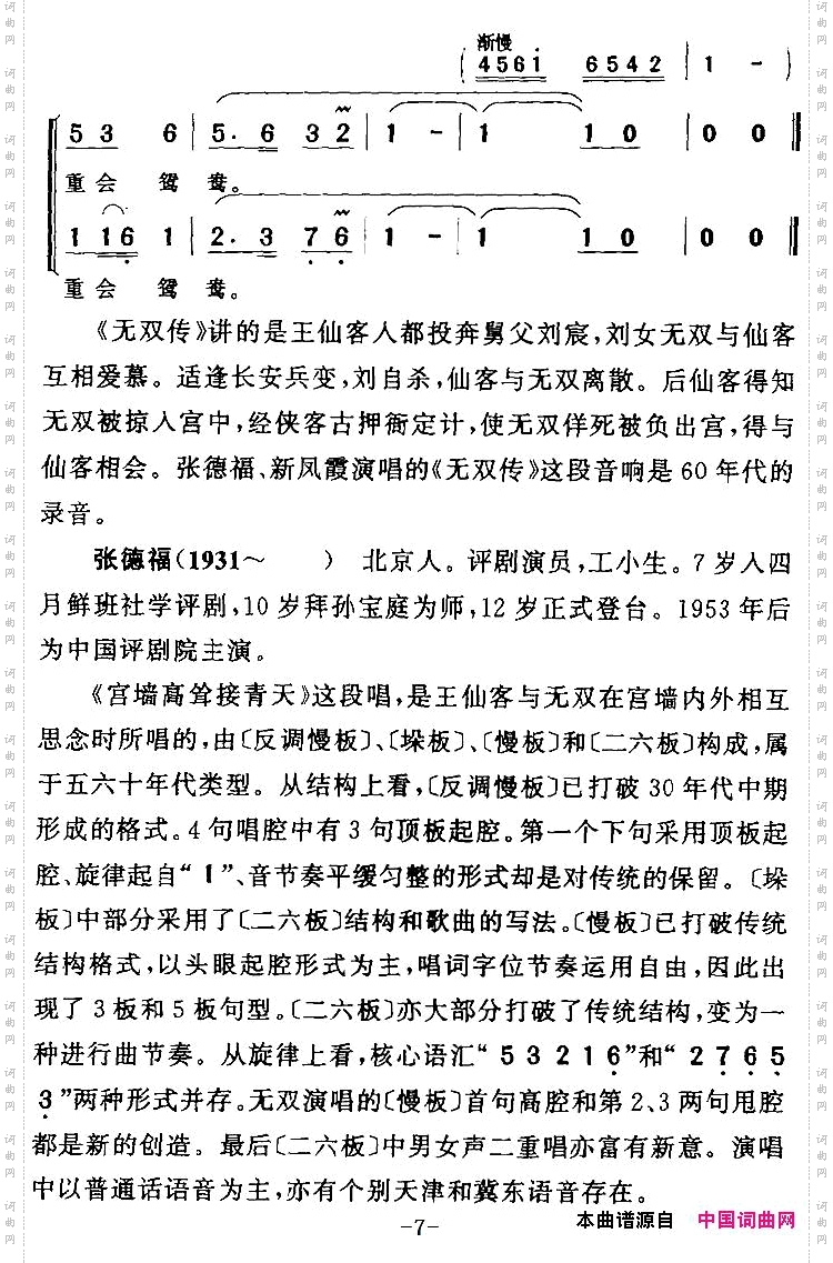
点击页面上方免费下载和打印 宫墙高耸接青天_《无双传》王仙客【生】无双【旦】唱段曲谱,即可免费下载和打印本曲谱全部内容
简谱是音乐的密码本,音符是跳动的心电图。琴谱123曲谱网帮助每个热爱音乐的人学习乐器
宫墙高耸接青天_《无双传》王仙客【生】无双【旦】唱段的相关曲谱
- 巧儿我自幼儿许配赵家
- 张五可用目瞅_《花为媒》张五可唱段
- 字字千斤重_阮文追
- 拾大伯我的亲人_南方烈火
- 小桥送线_ 评剧《刘巧儿》
- 巧儿我采桑叶_ 评剧《刘巧儿》
- 我爱他_ 评剧《刘巧儿》
- 古时候_评剧《金沙江畔》
- 报花名_ 名家名段 · 评剧
- 新凤霞唱腔选集000-封面、前言、目录
- 新凤霞唱腔选集001-060
- 新凤霞唱腔选集061-120
- 新凤霞唱腔选集121-180
- 新凤霞唱腔选集181-235
- 张五可用目瞅_新凤霞唱腔选:《花为媒》张五可唱段
- 玫瑰花开颜色鲜_新凤霞唱腔选:《花为媒》张五可唱段
- 小冤家欠教管_新凤霞唱腔选:《乾坤带》银屏公主唱段
- 新凤霞唱腔选:听禄琴讲一遍方才知晓《凤还巢》雪娥唱段
- 新凤霞唱腔选:见大娘生偏心令人难忍《凤还巢》雪娥唱段
- 新凤霞唱腔选:适才禄琴一声禀《凤还巢》雪娥唱段
- 新凤霞唱腔选:受尽了折磨盼重圆《无双传》无双唱段
- 清秋凉夜遥望双星_新凤霞唱腔选:《无双传》无双唱段
- 新凤霞唱腔选:抗圣命一家遭惨变《无双传》无双唱段
- 新凤霞唱腔选:中国有了共产党雪地高原见太阳《金沙江畔》珠玛唱段_新凤霞唱腔选:中国有了共产党 雪地高原见太阳《金沙江畔》珠玛唱段
- 这几天随红军渡过金沙江_新凤霞唱腔选《金沙江畔》珠玛唱段
- 新凤霞唱腔选:驰骋在草原上射猎逍遥《金沙江畔》珠玛唱段
- 新凤霞唱腔选:捉蜻蜓《调风月》燕燕唱段
- 新凤霞唱腔选:扎下钢针盘绒线《调风月》燕燕唱段
- 新凤霞唱腔选:送子求学《六十年变迁》童少英唱段
- 新凤霞唱腔选:鸡叫五更《六十年变迁》童少英唱段
- 新凤霞唱腔选:他三人不许我翻供《杨乃武与小白菜》葛毕氏唱段
- 新凤霞唱腔选:咱俩的婚姻谁也拆不散《志愿军的未婚妻》淑华唱段
- 新凤霞唱腔选:我不能落在了你的后边《志愿军的未婚妻》淑华唱段
- 新凤霞唱腔选:不自由我宁一死也不把头低《艺海深仇》陈凤英唱段
- 新凤霞唱腔选:秀姑我生来好命苦《杨乃武与小白菜》葛毕氏唱段
- 我们穷人过年实可怜_新凤霞唱腔选:《祥林嫂》祥林嫂唱段
- 报花名_评剧《花为媒》选段
- 无双传——惊见无双玉立亭亭
- 锯碗丁——我错许配婚姻悔恨心痛
- 采桑《刘巧儿》刘巧儿唱段
- 刘巧儿喇叭牌子
- 我们两个相爱不愿离分
- 巧儿我至死不嫁旁人
- 大堂控诉
- 我只得耐着性儿等到了明天
- 夜深沉_现代戏《艺海深仇》选段
- 天昏地暗雀鸟惊现代戏《会计姑娘》选段
- 劝母亲现代戏《会计姑娘》选段
- 太阳东升红满山现代戏《会计姑娘》选段
- 母女对唱现代戏《会计姑娘》选段
猜你喜欢
热门曲谱
本站热搜
- 刘北休
- 周杰伦
- 赵宝祥
- 张朱论
- 于珂群
- 赵秀富
- 任清彪
- 动漫影视
- 杨培彬
- 佚名
- 刘志毅
- 颂今
- 邓丽君
- 刘恕
- 黄永杰
- 轻云望月
- 臧辉先
- 郭瑞峰
- 范修奎
- 今心勿念
- 高福友
- 李一泉
- 王立
- 未知
- echoLee
- 金一清
- 久石让
- 林俊杰
- 巴赫
- 车尔尼
- 李大江
- 印青
- 贝多芬
- 莫扎特
- 向邦瑜
- 张艺军
- 其他曲谱
- 肖邦
- 赵福林
- 吴世海
- 孙海生
- 黄清林
- 张德社
- 范景治
- 党继志
- 拜厄
- 陈伟
- 何顺贵
- 刘启华
- 陈奕迅
- 方文山
- 陈吉桂
- 李洪华
- 刘昌贵
- 刘爱斌
- 影视
- 宋祖英
- 车行
- 圣子
- 刘岐山
- 谌丽君
- 周深
- 孙书林
- 遥远
- 李繁花
- 张杰
- 阎维文
- 理查德·克莱德曼
- 世界名曲
- 石顺义
- 黎强
- 南梆子
- 银燕
- 孟庆云
- 陈能书
- 王菲
- 胡润华
- 中国名曲
- 谢伟
- 贺陆云
- 阎肃
- 鲁新华
- 罗鹏
- 徐沛东
- 陈普
- 王心田
- 杜旭光
- 倪永东
- (陈普)
- 梁静茹
- 笛子练习曲
- 李幼容
- 陈瑞
- 陈元绍
- 黄进军
- 戚建波
- 石进
- 陈道斌
- 雷佳
- 林夕
- 邹兴淮
- 谭晶
- 楼勤
- 伊璐琒
- 真情玲儿
- 谷建芬
- 李严
- 李娜
- 黎荣军
- 张学友
- 刘海斌
- 阿信
- 姚远富
- 王力宏
- 萧思林
- 许嵩
- 胡泽民
- 何丽华
- 张定月
- 詹姆斯·巴斯蒂安
- 阿汝汗
- 李斯特
- 邬大为
- 王丽达
- 刘德华
- 方翔
- 繁花笼雾
- 吴梦言
- 廖昌永
- 流行追梦人
- 瞿琮
- 克莱德曼
- 董宪瑞
- 范琳琳
- 薛之谦
- 朱长胜
- 韩磊
- 罗大佑
- 五月天
- 沈献智
- 王晓岭
- 张也
- 游戏
- 刘青
- 初音未来
- 雷宁
- 戴建华
- 许宝仁