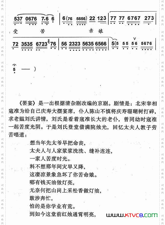
想当年先太爷早把民丧《罢晏》刘氏唱段-京剧戏谱

京剧戏谱相关琴谱栏目:李金泉

想当年先太爷早把民丧《罢晏》刘氏唱段

想当年先太爷早把民丧《罢晏》刘氏唱段

想当年先太爷早把民丧《罢晏》刘氏唱段

点击页面上方免费下载和打印 想当年先太爷早把民丧《罢晏》刘氏唱段曲谱,即可免费下载和打印本曲谱全部内容
简谱是音乐的密码本,音符是跳动的心电图。琴谱123曲谱网帮助每个热爱音乐的人学习乐器

全站海量京剧戏谱任你下载,帮你实现音乐梦

扫描右侧二维码手机上查阅想当年先太爷早把民丧《罢晏》刘氏唱段的京剧戏谱

扫一扫二维码