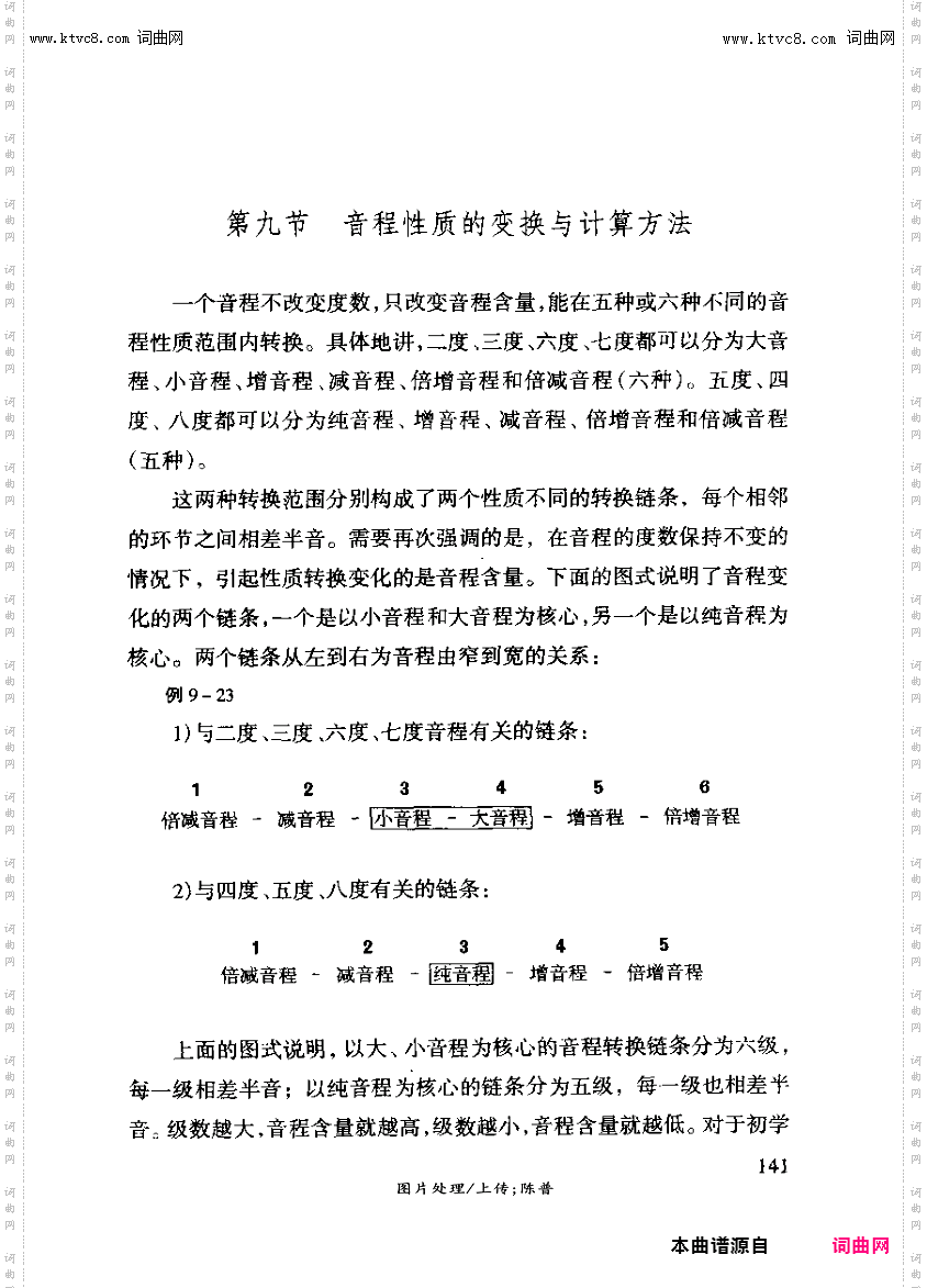
其他曲谱_第九章音程之九节第141页、音程性质的变换与计算-简谱

简谱相关琴谱栏目:其他曲谱 任达敏 (陈普)

其他曲谱_第九章音程之九节第141页、音程性质的变换与计算

点击页面上方免费下载和打印 其他曲谱_第九章音程之九节第141页、音程性质的变换与计算曲谱,即可免费下载和打印本曲谱全部内容
简谱是音乐的密码本,音符是跳动的心电图。琴谱123曲谱网帮助每个热爱音乐的人学习乐器

全站海量简谱任你下载,帮你实现音乐梦

扫描右侧二维码手机上查阅其他曲谱_第九章音程之九节第141页、音程性质的变换与计算的简谱

扫一扫二维码