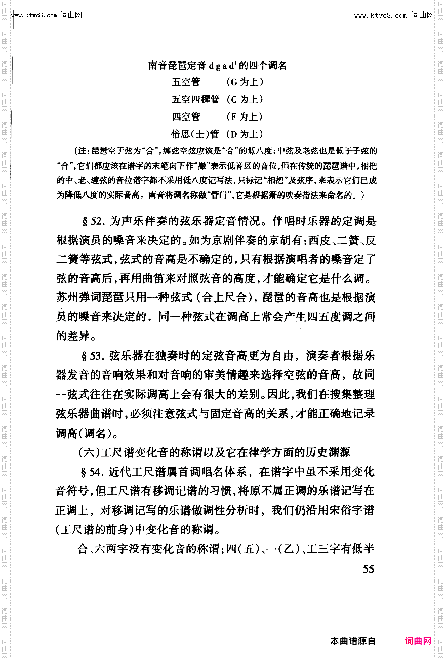
其他曲谱_工尺谱入门之五第55页;工尺谱与乐侓学的相关论述-简谱

简谱相关琴谱栏目:其他曲谱 (陈普)

其他曲谱_工尺谱入门之五第55页;工尺谱与乐侓学的相关论述

点击页面上方免费下载和打印 其他曲谱_工尺谱入门之五第55页;工尺谱与乐侓学的相关论述曲谱,即可免费下载和打印本曲谱全部内容
简谱是音乐的密码本,音符是跳动的心电图。琴谱123曲谱网帮助每个热爱音乐的人学习乐器

全站海量简谱任你下载,帮你实现音乐梦

扫描右侧二维码手机上查阅其他曲谱_工尺谱入门之五第55页;工尺谱与乐侓学的相关论述的简谱

扫一扫二维码