霞浦畲族吹打乐-简谱

简谱相关琴谱栏目:

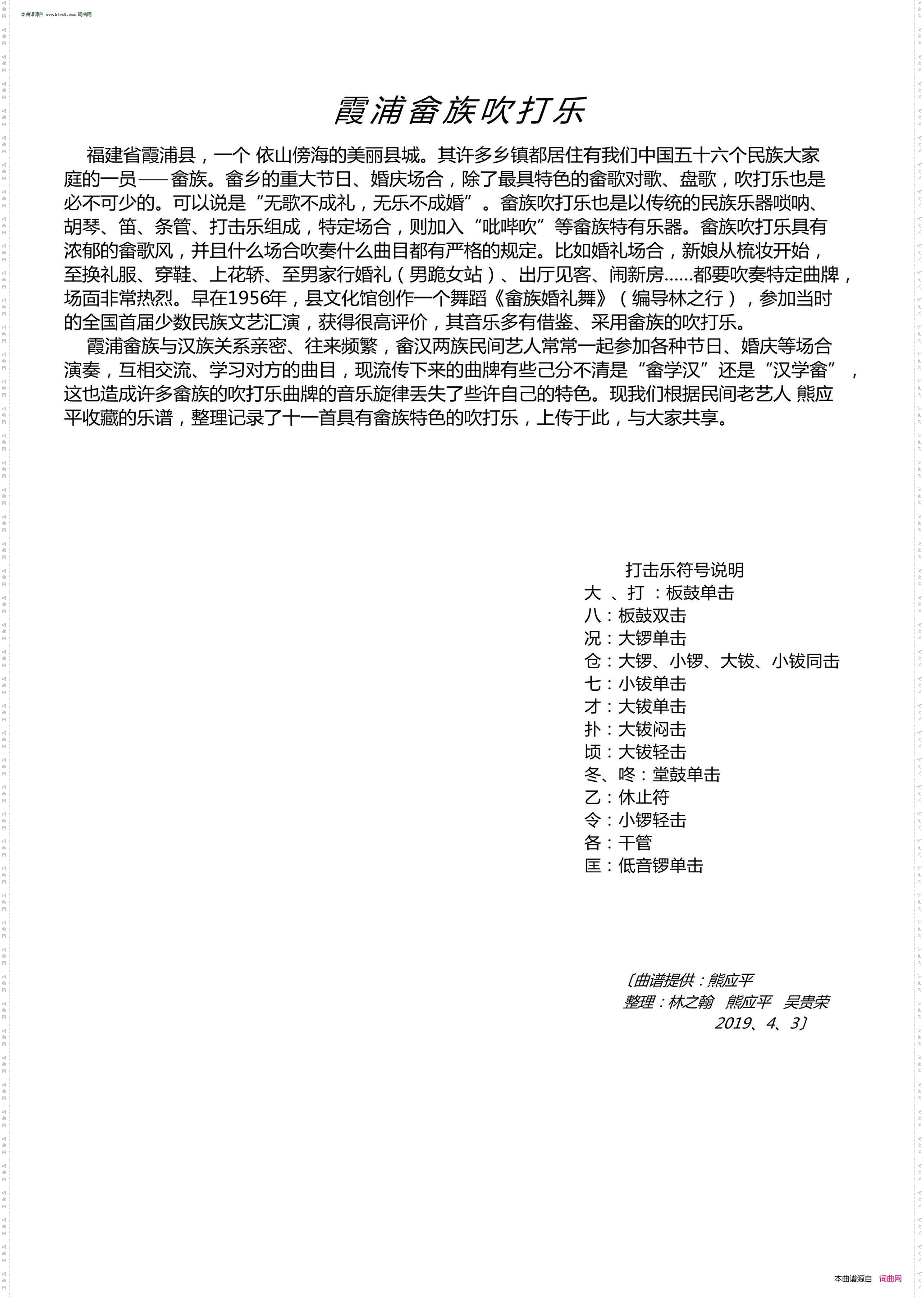
霞浦畲族吹打乐

点击页面上方免费下载和打印 霞浦畲族吹打乐曲谱,即可免费下载和打印本曲谱全部内容
简谱是音乐的密码本,音符是跳动的心电图。琴谱123曲谱网帮助每个热爱音乐的人学习乐器

全站海量简谱任你下载,帮你实现音乐梦

扫描右侧二维码手机上查阅霞浦畲族吹打乐的简谱

扫一扫二维码

猜你喜欢

    暂无相关信息