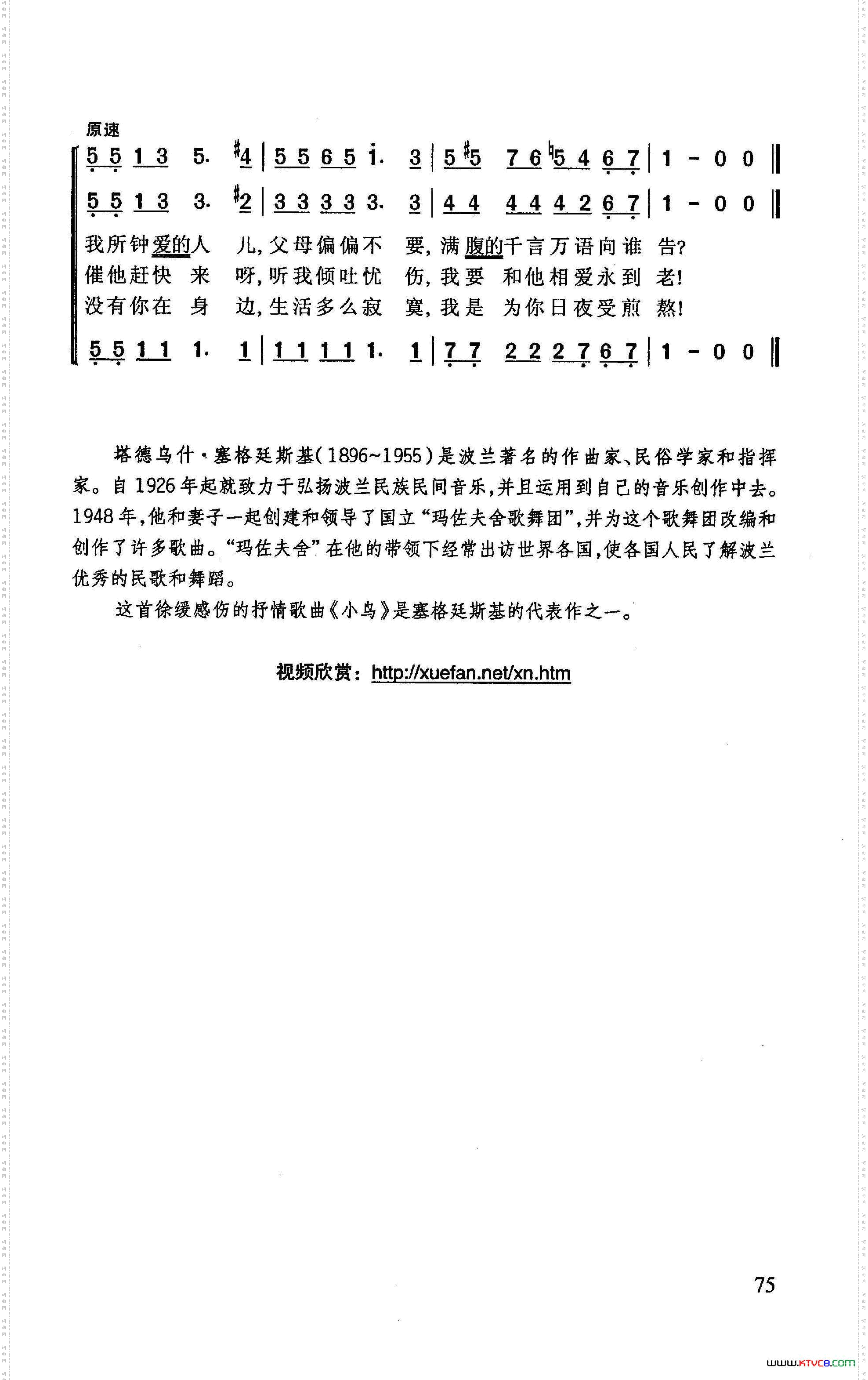
小鸟-简谱

简谱相关琴谱栏目:小鸟 塔·塞格廷斯基

小鸟

小鸟

点击页面上方免费下载和打印 小鸟曲谱,即可免费下载和打印本曲谱全部内容
简谱是音乐的密码本,音符是跳动的心电图。琴谱123曲谱网帮助每个热爱音乐的人学习乐器

全站海量简谱任你下载,帮你实现音乐梦

扫描右侧二维码手机上查阅小鸟的简谱

扫一扫二维码