草原小姐妹-小提琴曲谱

小提琴曲谱相关琴谱栏目:草原小姐妹

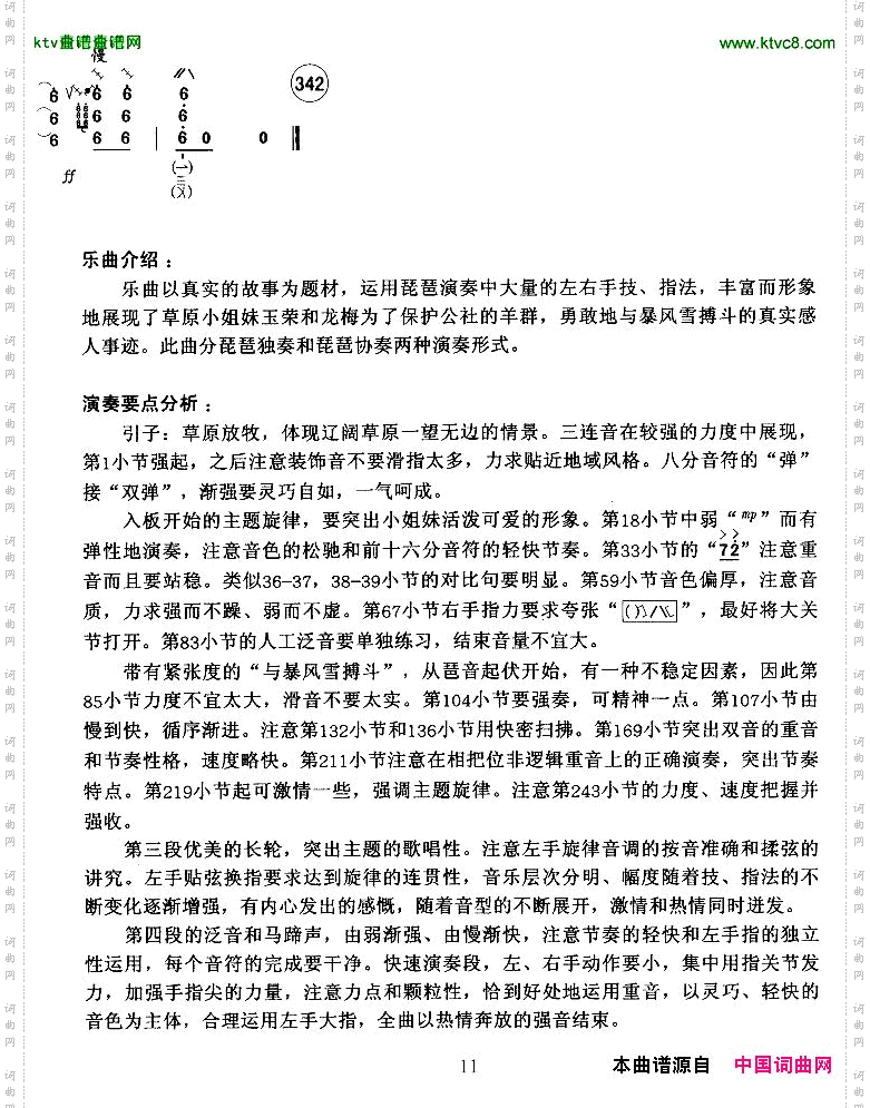
草原小姐妹

草原小姐妹

草原小姐妹

草原小姐妹

草原小姐妹

草原小姐妹

草原小姐妹

草原小姐妹

草原小姐妹

草原小姐妹

草原小姐妹

点击页面上方免费下载和打印 草原小姐妹曲谱,即可免费下载和打印本曲谱全部内容
简谱是音乐的密码本,音符是跳动的心电图。琴谱123曲谱网帮助每个热爱音乐的人学习乐器

全站海量小提琴曲谱任你下载,帮你实现音乐梦

扫描右侧二维码手机上查阅草原小姐妹的小提琴曲谱

扫一扫二维码