二胡曲谱常用符号说明-胡琴曲谱

胡琴曲谱相关琴谱栏目:

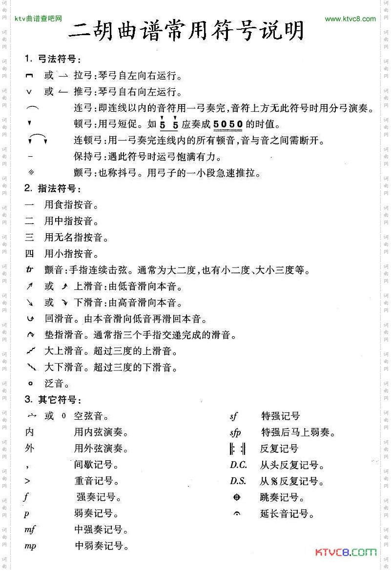
二胡曲谱常用符号说明

点击页面上方免费下载和打印 二胡曲谱常用符号说明曲谱,即可免费下载和打印本曲谱全部内容
简谱是音乐的密码本,音符是跳动的心电图。琴谱123曲谱网帮助每个热爱音乐的人学习乐器

全站海量胡琴曲谱任你下载,帮你实现音乐梦

扫描右侧二维码手机上查阅二胡曲谱常用符号说明的胡琴曲谱

扫一扫二维码

猜你喜欢

    暂无相关信息