多声部音乐技法全总结-钢琴曲谱

钢琴曲谱相关琴谱栏目:流行追梦人

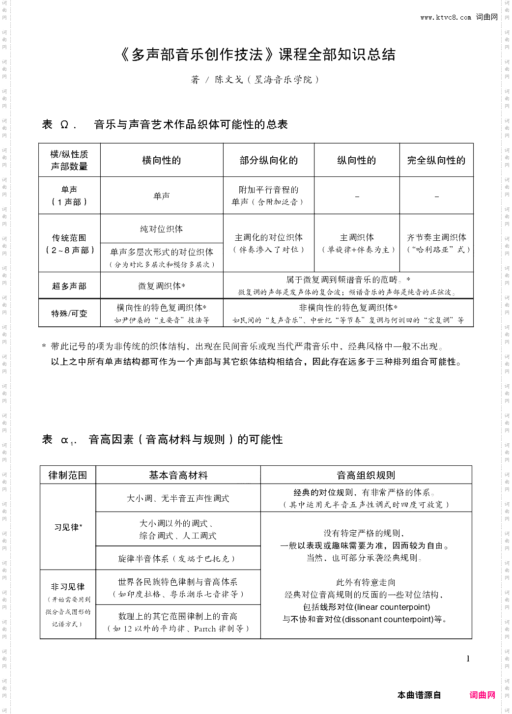
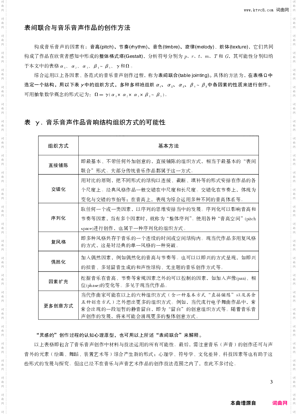
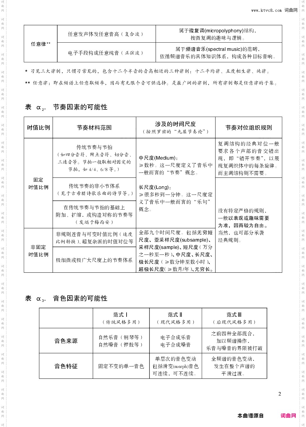
多声部音乐技法全总结

多声部音乐技法全总结

多声部音乐技法全总结

多声部音乐技法全总结

多声部音乐技法全总结

多声部音乐技法全总结

多声部音乐技法全总结

点击页面上方免费下载和打印 多声部音乐技法全总结曲谱,即可免费下载和打印本曲谱全部内容
简谱是音乐的密码本,音符是跳动的心电图。琴谱123曲谱网帮助每个热爱音乐的人学习乐器

全站海量钢琴曲谱任你下载,帮你实现音乐梦

扫描右侧二维码手机上查阅多声部音乐技法全总结的钢琴曲谱

扫一扫二维码