为了和平-二胡曲谱

二胡曲谱相关琴谱栏目:为了和平

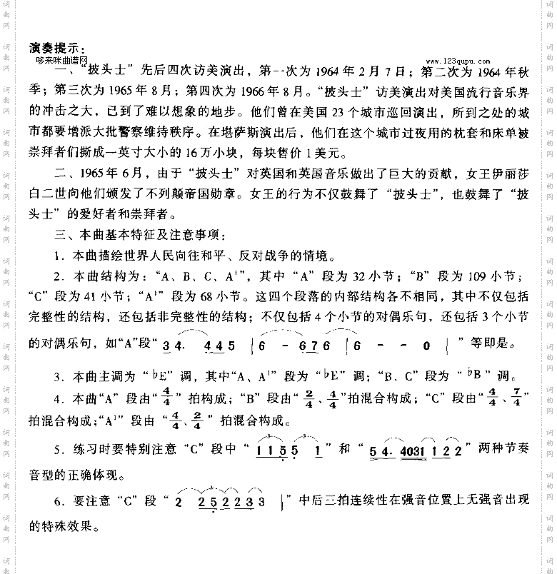
为了和平

为了和平

为了和平

为了和平

为了和平

为了和平

点击页面上方免费下载和打印 为了和平曲谱,即可免费下载和打印本曲谱全部内容
简谱是音乐的密码本,音符是跳动的心电图。琴谱123曲谱网帮助每个热爱音乐的人学习乐器

全站海量二胡曲谱任你下载,帮你实现音乐梦

扫描右侧二维码手机上查阅为了和平的二胡曲谱

扫一扫二维码