点击页面上方免费下载和打印 笛子练习曲_笛子的指变强弱音半音第22页曲谱,即可免费下载和打印本曲谱全部内容
简谱是音乐的密码本,音符是跳动的心电图。琴谱123曲谱网帮助每个热爱音乐的人学习乐器
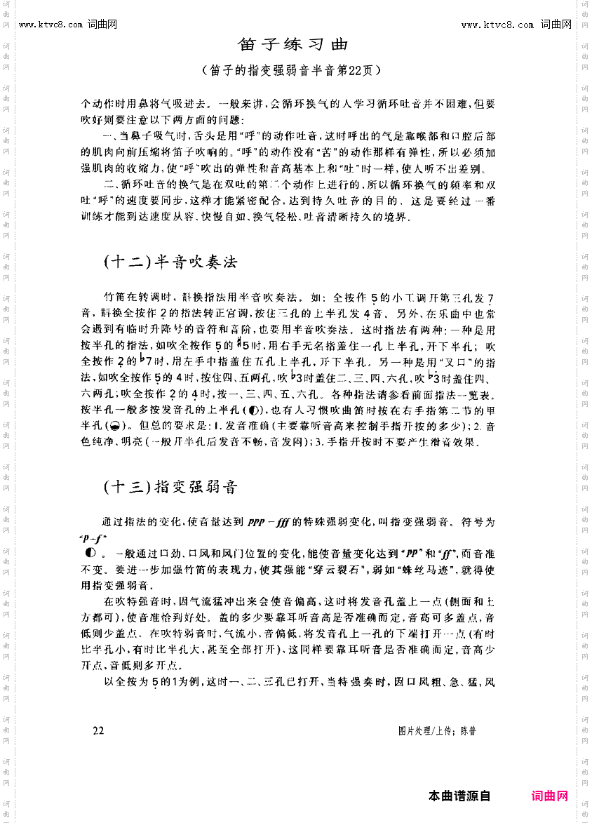
笛子练习曲_笛子的指变强弱音半音第22页的相关曲谱
- 늦게은사랑_迟来的爱
- 圆梦_器乐曲
- 干杯_韩国【动态伴奏曲谱】
- 落叶正在凋谢_编号-668
- 新沙洞的那个人_韩国【动态伴奏曲谱】
- 《Pretty Boy漂亮男孩》_【动态伴奏曲谱】
- 疲惫的人生_韩国【动态伴奏曲谱】
- 心在高原
- 梨花泪_【动态伴奏曲谱】
- 达古拉_萨克斯三重奏
- 心雨_【动态伴奏曲谱】
- 红高粱_红高粱叙事曲之笛子分谱
- 我心永恒_——《泰坦尼克号》主题曲
- 我心永恒_《泰坦尼克号》主题曲
- My Love我的挚爱_RILTIM
- 杨柳青青_笛子分谱
- 杨柳青青_中阮分谱
- 杨柳青青_柳琴琵琶分谱
- 忍雨_日本【动态伴奏曲谱】
- 夏天的海边_【动态伴奏曲谱】
- 浪漫萨克斯-爵士乐
- 爱情的位置_韩曲
- 爱情的距离_韩曲
- 青海湖
- 风声紧_京剧 袁少华
- 采茶扑蝶_二胡二重奏
- 花风_韩曲
- 花风女人_韩曲
- 如诗如画南宫山
- 天上人间_赶海的小姑娘歌曲及乐曲串烧
- 无言独上西楼_京歌 袁少华
- 薪火续华章
- 猪八戒拱地_二人转小帽
- 采一枝鲜花送给你_于淑珍演唱版
- 在那遥远的地方_器乐曲
- 朔风吹_京剧选段 袁少华
- 春去夏来渔家乐_长阳南曲湖北地方戏曲
- 赶车谣_二胡齐奏曲
- 西去的平安路_白事歌曲
- 我爱家乡春光美
- 梦中的人_闽南语【动态伴奏曲谱】
- 心里都知道_韩国【动态伴奏曲谱】
- 苦乐年华_电视剧《篱笆·女人和狗》插曲
- 众手浇开幸福花_民乐小合奏旋律格式谱
- 老椰子树下_二重奏
- 过去已经过去_韩国【动态伴奏曲谱】
- 刘老根大舞台开幕曲
- 哭吧,热风啊_韩国【动态伴奏曲谱】
- 在路上
- 庆“六一”儿童节儿歌大联奏_少儿歌曲
猜你喜欢
- 笛子练习曲_笛子小工调练习曲58-59
- 笛子练习曲_笛子小工调练习曲41-43
- 笛子练习曲_笛子识别练习21-23
- 笛子练习曲_练习曲第90页-剑第【2】页
- 笛子练习曲_练习曲第85页-欢乐歌第【2】页
- 笛子练习曲_练习曲第73页-姑苏行第【2】页
- 笛子练习曲_循环换气控制练习第68页
- 笛子练习曲_强音控制练习第63页
- 笛子练习曲_花舌音练习第58页
- 笛子练习曲_正宫调指法练习第43页
- 笛子练习曲_打音叠音颤音练习第33页
- 笛子练习曲_十级练习曲/赤日/208页
- 笛子练习曲_九级练习曲/秋湖月夜/187页
- 笛子练习曲_八级练习曲/走西口/168页
- 笛子练习曲_八级练习曲/草海音诗/173页
- 笛子练习曲_八级练习曲/单簧管奏鸣曲/走西口/163页
- 笛子练习曲_八级练习曲/帕米尔的春天/听泉/158页
- 笛子练习曲_七级练习138页
- 笛子练习曲_八级练习曲/春到湘江148页
- 笛子练习曲_八级练习曲/云雀/153页
热门曲谱
本站热搜
- 刘北休
- 周杰伦
- 赵宝祥
- 张朱论
- 于珂群
- 赵秀富
- 任清彪
- 动漫影视
- 杨培彬
- 佚名
- 刘志毅
- 颂今
- 邓丽君
- 刘恕
- 黄永杰
- 轻云望月
- 臧辉先
- 郭瑞峰
- 范修奎
- 今心勿念
- 高福友
- 李一泉
- 王立
- 未知
- echoLee
- 金一清
- 久石让
- 林俊杰
- 巴赫
- 车尔尼
- 李大江
- 印青
- 贝多芬
- 莫扎特
- 向邦瑜
- 张艺军
- 其他曲谱
- 肖邦
- 赵福林
- 吴世海
- 孙海生
- 黄清林
- 张德社
- 范景治
- 党继志
- 拜厄
- 陈伟
- 何顺贵
- 刘启华
- 陈奕迅
- 方文山
- 陈吉桂
- 李洪华
- 刘昌贵
- 刘爱斌
- 影视
- 宋祖英
- 车行
- 圣子
- 刘岐山
- 谌丽君
- 周深
- 孙书林
- 遥远
- 李繁花
- 张杰
- 阎维文
- 理查德·克莱德曼
- 世界名曲
- 石顺义
- 黎强
- 南梆子
- 银燕
- 孟庆云
- 陈能书
- 王菲
- 胡润华
- 中国名曲
- 谢伟
- 贺陆云
- 阎肃
- 鲁新华
- 罗鹏
- 徐沛东
- 陈普
- 王心田
- 杜旭光
- 倪永东
- (陈普)
- 梁静茹
- 笛子练习曲
- 李幼容
- 陈瑞
- 陈元绍
- 黄进军
- 戚建波
- 石进
- 陈道斌
- 雷佳
- 林夕
- 邹兴淮
- 谭晶
- 楼勤
- 伊璐琒
- 真情玲儿
- 谷建芬
- 李严
- 李娜
- 黎荣军
- 张学友
- 刘海斌
- 阿信
- 姚远富
- 王力宏
- 萧思林
- 许嵩
- 胡泽民
- 何丽华
- 张定月
- 詹姆斯·巴斯蒂安
- 阿汝汗
- 李斯特
- 邬大为
- 王丽达
- 刘德华
- 方翔
- 繁花笼雾
- 吴梦言
- 廖昌永
- 流行追梦人
- 瞿琮
- 克莱德曼
- 董宪瑞
- 范琳琳
- 薛之谦
- 朱长胜
- 韩磊
- 罗大佑
- 五月天
- 沈献智
- 王晓岭
- 张也
- 游戏
- 刘青
- 初音未来
- 雷宁
- 戴建华
- 许宝仁